Articles in this Volume

Research Article Open Access
Gender bias in generative AI: how emotional intimacy stabilizes role stereotypes through interaction
Article thumbnail
As generative AI is increasingly integrated into emotionally intimate contexts, concerns about its reproduction of gender bias are growing. While existing scholarship has extensively explored static biases in dataset and model design, few studies have explored how gender stereotypes evolve and are reinforced through dynamic human-computer interactions. This study examines how emotionally sustained conversations with an AI agent (e.g., ChatGPT) gradually stabilize and amplify symbolic gender roles through ritualized discourse patterns. Drawing on the Computers as Social Actors (CASA) paradigm and Interactive Ritual Chaining (IRC) theory, this study explores how users co-construct relational expectations with AI systems over time. Using a two-stage corpus design containing eight participants, we compared lexical frames and emotional tones in the pre- and post-phases of intimate interaction. Results suggest that the AI's responses increasingly conformed to normative gender roles: women were positioned as emotional receivers, while men were shaped as resilience providers-even when expressing similar emotional needs. These findings highlight that dynamic biases are not only deeply ingrained, but also reinforced by the way they are interacted with, creating new ethical challenges for relational fairness in AI communication. By shifting the focus from static design issues to ongoing dialogic reproduction of gender meaning, this study contributes to a deeper understanding of algorithmic bias in virtual companionship.
Show more
Read Article PDF
Cite
Research Article Open Access
Cognitive domestication in the age of algorithms: a study of the mechanisms by which AI divination influences the decision-making of Generation Z youth
Article thumbnail
Against the backdrop of the deep integration of digital technology and youth subculture, AI tools such as DeepSeek have rapidly gained popularity among Generation Z, giving rise to a new cultural practice known as “AI divination.” This collective behavior reflects deeper cultural anxieties, as young people in the AI era constructed by algorithms are gradually losing their ability to engage with complex realities. How does AI divination reshape Generation Z's decision-making patterns? Does prolonged reliance on AI divination lead to a preference for simplistic attributions of complex realities, thereby eroding their capacity for deep thinking? Existing research has revealed the emotional motivations behind young people's online divination practices, but lacks in-depth exploration of how AI technology influences their decision-making. This study focuses on Gen Z's use of DeepSeek for AI divination, employing text analysis and in-depth interviews to investigate the mechanisms through which AI divination impacts young people's daily decision-making and the evolution of their cognitive patterns. The findings reveal that Generation Z's decision-making patterns exhibit a restructuring trend from deep thinking to algorithmic dependency. Through sustained interaction, young people's cognition undergoes a dynamic process of “cognitive domestication”. This study reveals the interactive relationship between technology and young people's cognition in the digital age, providing empirical evidence for understanding the digital transformation of Generation Z's subculture and the patterns of technology adoption.
Show more
Read Article PDF
Cite
Research Article Open Access
The production of commodified sacred space: a comparative study of Buddhist temples and consumer culture in Nepal, China, and Japan
Article thumbnail
Drawing on a multi-sited ethnographic fieldwork conducted between July 2024 and January 2025 and Henri Lefebvre's spatial theory, the analysis uncovers distinct strategies that Buddhist temples across Nepal, China, and Japan adopt to transform sacred space: community-embedded space in Nepal, where commerce remains subordinated to local devotional patterns; China's hybrid space, where state management and rapid economic development lead to controlled coexistence of ritual and commercial functions; and lifestyle-branded space in Japan, where commodified programs are packaged into authentic spiritual experience. These spatial strategies are rooted in broader differences in state-religion relations, economic development levels, and the cultural history of the three countries. The study contributes to spatial theory, religious studies, and consumer culture studies by examining how political economy shapes religious space. The study also shows that religious space is not passively commodified but actively reimagined under the pressures of market logic.
Show more
Read Article PDF
Cite
Research Article Open Access
Assessment of the impact of non-profit organisations on the advancement of animal rights
Article thumbnail
The research topic is assessing the impact of non-profit organisations on the advancement of animal rights. With the arousal of animal protection actions, the pursuit of "Animal Rights" has rooted into many peoples' hearts. In this case, animal non-profit organisations play a crucial role in achieving this goal; however, those non-profit organisations inevitably face obstacles on the road to animal protection. As a result, this dissertation will focus on the research of determined factors that affect the effectiveness of animal protection from non-profit organisations. To better understand the core operation factors, a case study specific to Taiwan and Netherlands, and assess the impacts of the animal non-profit organisations.
Show more
Read Article PDF
Cite
Research Article Open Access
Unity in diversity: the religious, political, and cultural faces of Pancasila
Pancasila, the five core principles proclaimed at the founding of the modern Indonesian nation-state, has served as a unifying concept and the bedrock of Indonesians’ shared nationhood. This paper traces the evolution of Pancasila as the enduring state ideology from its consolidation during the Soekarno era and sweeping expansion under the New Order regime to its decline and subsequent revival during and after the democratic transition. I argue that Pancasila is central to Indonesia’s “unity in diversity.” It emerged as what scholars aptly describe as an “empty signifier,” an inclusive and all-encompassing ideological vehicle that leaves room for diverse and often competing interpretations. This interpretive flexibility allows religious, political, and cultural groups within Indonesian society to pursue distinct goals under the banner of Pancasila without deviating from or undermining the state’s ideological unity. It facilitates the formation of imagined communities, through which divergent views and interests are represented, reconciled, and legitimized by the Pancasila state. The imagination is both singular and plural: while groups such as secular nationalists, conservative Muslims, New Order elites, democrats, and Javanists build solidarity within their respective, self-contained communities, they collectively submit to and willingly adhere to a unified and sovereign Indonesian nationhood in which different voices are acknowledged and accommodated.
Show more
Read Article PDF
Cite
Research Article Open Access
Study on stone artifacts and subsistence patterns of the Machang Culture in the Zhuanglang River Basin
Article thumbnail
This study is based on the stone artifacts of the Machang Culture in the Zhuanglang River Basin. By analyzing the relationship between lithic technology and economic patterns, and integrating considerations of regional environment and subsistence strategies, it explores the technological adaptation, resource utilization, and social development characteristics of Late Neolithic humans. Through field surveys, typological analysis, and other methods, the study reveals the relationship between the functions of stone artifacts and subsistence economy, elucidates the “coexistence of old and new” phenomenon in the Machang Culture of the Zhuanglang River Basin, and provides new perspectives for prehistoric cultural research in the Gan-Qing region.
Show more
Read Article PDF
Cite
Research Article Open Access
Research on the pathways for cultivating college students’ awareness of national crisis through the history of China’s War of Resistance Against Japanese Aggression—Based on the historical stories of the War of Resistance in Hainan and the educational practice at Hainan Vocational University of Science and Technology
This study takes the history of China’s War of Resistance Against Japanese Aggression as the core educational resource, focusing on pathways to cultivate college students’ awareness of national crisis. By exploring the unique value of historical stories from Hainan during the War of Resistance and integrating them with the educational practices at Hainan Vocational University of Science and Technology, the study constructs a four-in-one educational model: historical cognition – emotional resonance – practical transformation – cultural inheritance. The research employs literature analysis, case study, and action research methods to systematically review typical cases and the spiritual connotations in Hainan’s War of Resistance history, and to analyze the current status and problems in educating college students on crisis awareness. Based on this analysis, the study designs educational pathways across four dimensions: curriculum system construction, innovation in practical teaching, immersion in campus culture, and collaborative education with society.
Show more
Read Article PDF
Cite
Research Article Open Access
Factors influencing women’s fertility intentions in the context of low fertility: a review of domestic literature and research prospects
To help improve China’s current low fertility situation and mitigate the accelerated pace of population aging, this paper investigates the factors influencing women’s fertility intentions in the context of low fertility. Drawing on existing domestic empirical studies and data, it systematically analyzes—through a sociological lens—how social, familial, individual, and policy factors affect women’s fertility intentions and shape their fertility decision-making, thereby providing a scientific basis for the formulation and adjustment of governmental fertility policies. From the perspectives of policy, economy, and socioculture, the paper puts forward countermeasures and recommendations with potential for further development, aiming to promote proactive childbearing among women, boost China’s fertility rate, and offer reference points for addressing severe population aging and related issues.
Show more
Read Article PDF
Cite
Research Article Open Access
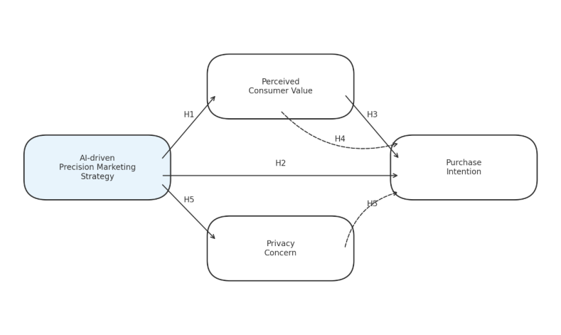
The impact of AI-driven precision marketing strategies on consumer purchase intention
Article thumbnail
Artificial intelligence (AI) has transformed marketing into a precision era with individualized strategies. AI-empowered marketing strategies such as personalized recommendations and intelligent customer service are now widely applied on social media platforms. This study employs the Stimulus-Organism-Response (S-O-R) model and privacy calculus theory to empirically test the mechanism and boundary conditions of the impact of AI-driven precision marketing strategies on consumers’ purchase intentions. Data from 507 social media users were collected via 7-point Likert scale questionnaires. Data analysis was conducted using SPSS for descriptive statistics and structural equation modeling (SEM) for path analysis, including tests of mediation and moderation effects. SEM analysis confirmed the significant positive effect of AI precision marketing on purchase intentions (β=0.629, p<0.001); consumer perceived value plays a partial mediating role (β=0.257, p<0.001). Privacy concerns showed no moderation effect (β=-0.005, p=0.872).
Show more
Read Article PDF
Cite
Research Article Open Access
Regulatory pathways for e-commerce platforms’ abuse of relative market power
The development of Internet technologies has produced a large number of Internet enterprises, and competition among e-commerce platforms has become concentrated such that platforms hold clear advantages over the merchants operating within them. E-commerce platforms’ abuse of relative market power has inflicted substantial harm on in-platform merchants, competing businesses, consumers, and the market environment as a whole—for example, by setting pricing thresholds, monopolizing industry benefits, and obstructing fair competition. In the absence of a complete legal framework, the E-commerce Law should be used as the entry point to improve legislation governing platforms’ advantageous positions. The dependence theory should be promoted to precisely characterize platforms’ abusive conduct; legislation and enforcement under the E-commerce Law should be effectively aligned with the Anti-Unfair Competition Law; and practical regulatory measures — such as integrating existing enforcement resources for coordinated supervision and issuing representative case rulings—should be employed to reasonably curb platforms’ abuse of relative market power.
Show more
Read Article PDF
Cite